Hi, I'm Tara K. Jain.

I am an Engineer specialized in AI.

Previously, I was invited to attend a special in-person Educational Program for the “Gifted Youth” at Stanford University, California in Cosmology.

I was awarded two bachelor’s degrees simultaneously - B.S. in Electrical and Computer Engineering and B.S. in Atmospheric Sciences both at the University of Illinois at Urbana-Champaign where I was advised by Erhan Kudeki and Eric Snodgrass.

Subsequently I worked as an engineer at Google in Mountain View, California where I built models and systems to solve problems at the intersection of Science, technology and data (GoogleX).

I am currently pursuing a master’s in AI with a focus on NLP + RLHF in the UK.


Recent / Highlights

I led the facilitation of experiments at a one-of-a-kind radar field in Peru to improve ECMWF forecasts for stratospheric winds - modeling patterns in the data for Project Loon to enable high-altitude balloon navigation and recovery.
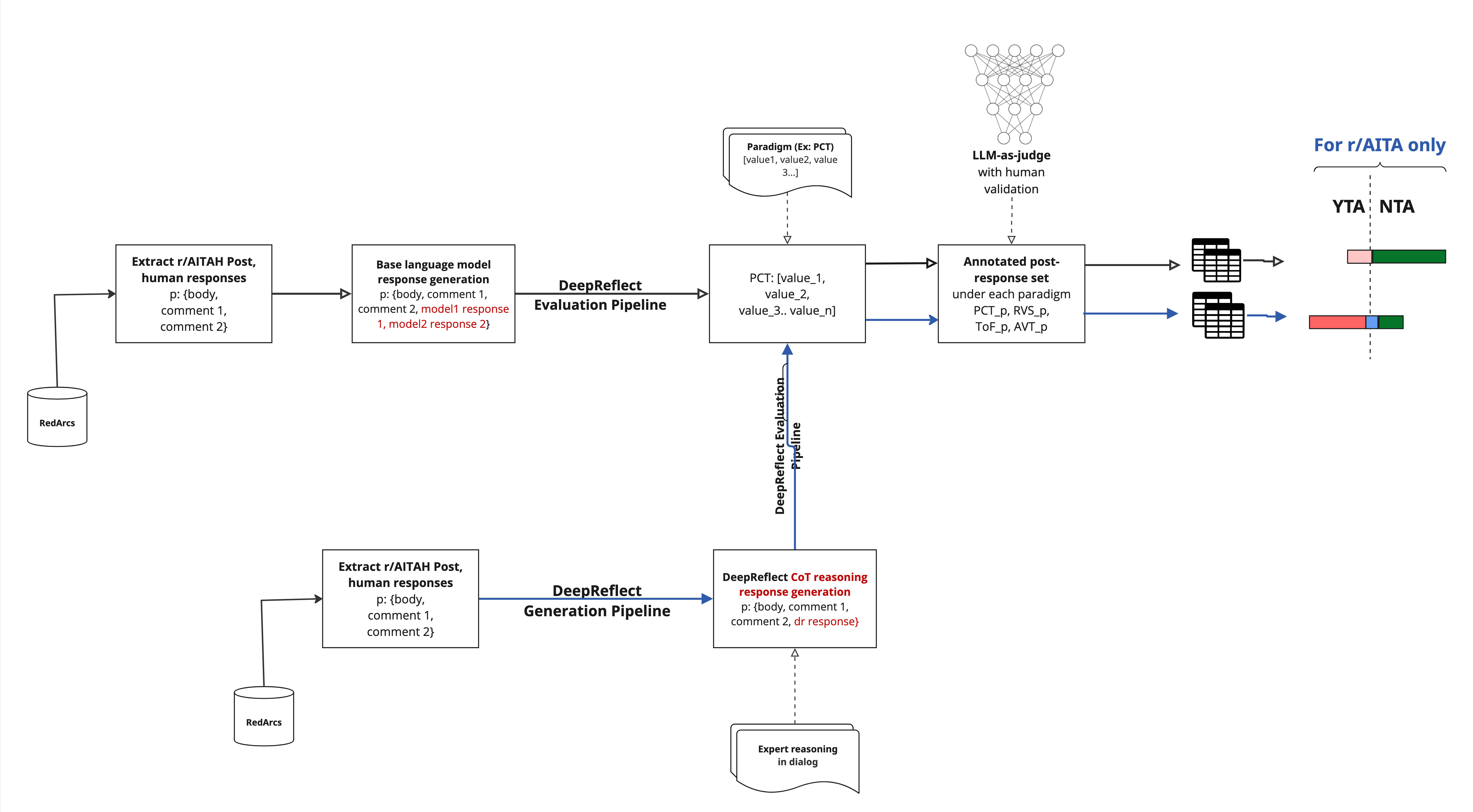
Sycophancy or Empathy ? “Deep Reflect”: A system design to analyze and generate responses to personal queries
This research project analyzes and compares AI-generated responses with human answers to personal queries. It focuses on two major themes in NLP: LLM responses are often perceived as more empathic yet also more sycophantic than those of humans. The project introduces Deep Reflect, a flexible framework built for this study, adaptable to broader use cases, and supporting a new chain-of-thought approach for mitigating such tendencies in LLM outputs.
Zero - AI assistants that align with you.
Zero is an AI assistant platform that adapts the assistant to user preferences. I co-created this app with a classmate - Waris - to let users define the type of assistant they need. The controls are customized based on individual usage patterns.

Prior

Linguistic and Cultural Bias Analysis in Large Language Models

Linguistic and Cultural Bias Analysis in Large Language Models

Tara K. Jain

This project explores the extent to which linguistic and cultural biases present in training corpora and preference dataset shape LLM responses during inference. By examining the influence of individual pre and post-training datasets, we investigate whether models reflect or reinforce cultural norms without deliberate intent.

Automating defect detection for cable manufacturing with Deep Learning

Automating defect detection for cable manufacturing with Deep Learning

Designed and trained novel convolutional neural networks (CNNs) using PyTorch for object detection and defect classification in cables. Focused on model accuracy, feature maps, and error detection. Applied deep learning to automate visual inspection and improve quality control.

Technical infrastructure for billing enterprise Cloud customers at scale as part of GCP

Technical infrastructure for billing enterprise Cloud customers at scale as part of GCP

Google

A robust subscription management system for GCP services built with gRPCs and protobufs. This project included liasing with external vendors to fulfill custom Google cloud infrastructure requirements for enterprise clients - providing scalable billing solutions for a seamless customer experience.

eVNA API Development & Data-Driven Optimizations as part of the Pixel Phones Team

eVNA API Development & Data-Driven Optimizations as part of the Pixel Phones Team

Google

The work on the Pixel Phones team involved design and implementation of a novel 'eVNA' API in collaboration with industry partners such as STMicroelectronics and National Instruments. Analysis of data informed optimizations in the consumer hardware manufacturing pipelines to enhance product development. The API has been included in all Pixel phones produced since its inception enhancing connectivity and the consumer hardware experience for millions of Pixel phone users worldwide to date.

Calibration Algorithms & Manufacturing Data Analytics as part of Pixel buds

Calibration Algorithms & Manufacturing Data Analytics as part of Pixel buds

Google

The Pixel Buds project required implementation of complex calibration algorithms for user-critical technologies such as Bluetooth LE and IoT (Zigbee). The codebase was designed to ensure performance and compliance with requirements that vary by country and region. Analyzing large-scale datasets proved crucial for improving product quality throughout the product development. I worked on the core team throughout the product lifecycle from initial design to launch.

Deep atmospheric analysis of Mesospheric Na Variability and its dependence on Geomagnetic and Solar Activity

Deep atmospheric analysis of Mesospheric Na Variability and its dependence on Geomagnetic and Solar Activity

Presented at American Geophysical Union, USA Indira Saladi Award for Outstanding Achievement.

This research presented at the American Geophysical Union utilized advanced resonance lidar systems at the Arecibo Observatory to analyze mesospheric sodium (Na) variability and its correlations with geomagnetic activity and solar flux. The data and models provided insights into seasonal and aperiodic variations in atmospheric composition.

High-Frequency data collection and analysis of the E region of the Ionosphere with the world's most powerful radar at Arecibo Observatory

High-Frequency data collection and analysis of the E region of the Ionosphere with the world's most powerful radar at Arecibo Observatory

Presented at American Geophysical Union, USA Carl 'Max' Hammond Grant for Outstanding Research in Space Physics

This project used radar data observed at the Arecibo Observatory to model how powerful radio signals (Incoherent Scatter Radar) can change the ionosphere, the research revealed new insights into the ionosphere and its behavior.


Posts / Tutorials

GPT models (such as GPT 3.5 onwards) don't always permit fine-tuning or adaptations with LoRA. However, system customization instructions are supported and can be used to make powerful prototypes. A demonstration is linked.
A comprehensive tutorial on developing topic classification models for NLP, featuring neural network implementations from scratch in NumPy to illustrate feedforward and backpropagation algorithms, as well as demonstrations using industry-standard packages such as PyTorch.